当前位置: 首页 · 通知公告 · 正文
WilliamHill威廉希尔2026年“长大杯”威廉中国官方大学生创业计划竞赛校赛拟推荐名单公示
发布日期:2025-11-18 18:08:32 点击数:
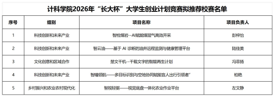
根据学校《关于举办2026年“长大杯”威廉中国官方大学生创业计划竞赛暨“挑战杯”中国大学生创业计划竞赛校内选拔赛的通知》,学院于11月18日下午2:30在4号教学楼307会议室进行了学院2026年“长大杯”威廉中国官方大学生创业计划竞赛暨2026年“长大杯”威廉中国官方大学生创业计划竞赛选拔赛。学院竞赛评审委员在听取各项目汇报答辩以及审阅材料的基础上进行了评分。现将WilliamHill威廉希尔2026年“长大杯”大学生创业计划竞赛拟推荐校赛名单公示如下:
公示期为11月18日—11月20日,公示期内如有异议,欢迎广大同学向学院事务办公室反映情况。
联系电话:0716-806139
WilliamHill威廉希尔
2025年11月18日